欢迎来到无锡雁武金属制品有限公司!
记住我们的网址:www.yanwujinshu.com
网站首页
公司简介
产品展示
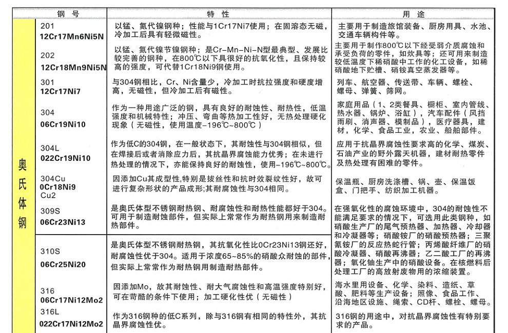
产品特性与用途
不锈钢牌号对照表
联系我们
产品特性与用途
PRODUCTS APPLICATIONS
联系我们  CONTACT US
地        址:无锡市新吴区 新南方不锈钢交易中心
电话/传真:0510-66812399   0510-88279887
手        机:18012362298
联  系  人:陈先生